MODULE
Il Sistema Decimale

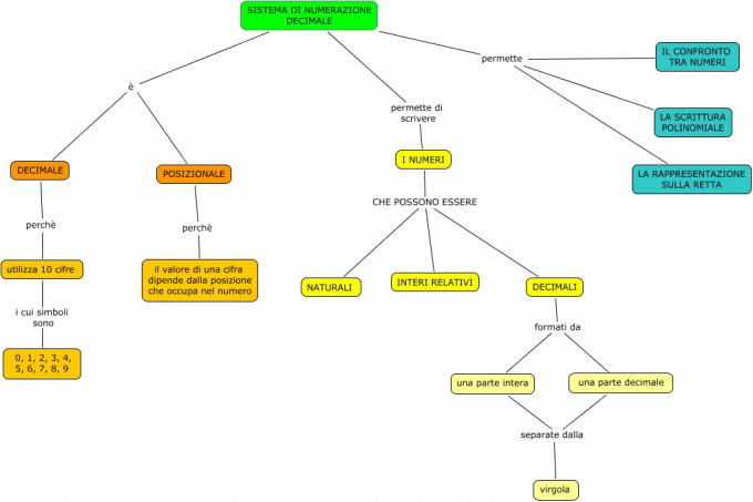
Il sistema decimale è un sistema di numerazione posizionale in base dieci, tale cioè che l'unità di un certo ordine risulti uguale a dieci unità dell'ordine immediatamente inferiore. Tranne che per poche eccezioni, esso è il sistema di numerazione universalmente in uso.

Ma il sistema decimale posizionale che abbiamo in uso oggi deriva dal mix di due culture: quella indiana e quella araba.In India, nei secoli dal 300 a.C. al 400 d.C. erano in uso sulle monete i numeri brahimi (particolarmente simili ai nostri), ovvero dei simboli unici per ogni cifra da 1 a 9. 

 

 

Il sistema decimale è un sistema di numerazione posizionale in...

Prima di giungere in Europa, queste prime 9 cifre compirono un vero e proprio viaggio giungendo nel Mediterraneo arrivando agli studiosi arabi. Baghdad nell’VIII secolo era uno dei centri culturali del mondo, vi operò infatti Mohammed ibn-Musa al-Khuwarizmi, matematico e geografo persiano che scrisse un’opera di algebra tradotta in latino come De numero Indorum, ovvero Sui numeri Indiani. In questo testo spiegava nei dettagli il funzionamento del sistema numerico indiano ed è forse per questo motivo che la maggior parte di noi pensa che i nostri numeri siano esclusivamente di derivazione araba.

Fu Leonardo Pisano, più noto come Fibonacci a portarli in Italia. Fibonacci, dopo essere entrato in contatto con la numerazione indo-araba grazie ai viaggi del padre, ultimò la sua opera Liber Abaci nel 1202 d.C. in cui descriveva le cifre usate da queste popolazioni, insieme anche allo 0, cifra che però ha tutta una sua particolare storia.

 

 

 

 

Prima di giungere in Europa, queste prime 9 cifre compirono...

Nonostante ciò, fu difficile inizialmente abbandonare il sistema dei numeri romani in Europa, il passaggio fu molto graduale. I numeri arabo-indiani non potevano essere raggruppati in verticale cosa a cui l’occidente era abituato tramite l’uso dell’abaco, quindi non si colsero subito i vantaggi di questo sistema.

Anche se il Liber Abaci fece grande successo, il sistema di numerazione greca, forse per questioni di vicinanza geografica, rimase in uso nelle regioni attorno all'Adriatico ancora per molti anni, mentre nel resto d'Europa per lunghissimo tempo ci fu un vero e proprio scontro tra chi voleva adottare le nuove cifre e chi voleva rimanere ai più vecchi numeri romani, ma la numerazione arabo-indiana si impose dal XVI secolo.

Nonostante ciò, fu difficile inizialmente abbandonare il sistema dei numeri...
Next: I Sistemi di Numerazione Posizionali