Toggle navigation
Menu
Classmill
Monica
Equazioni di II grado
Login
Sign Up
Equazioni di II grado
LE BASI
RISOLUZIONE EQUAZIONE INCOMPLETE
RISOLUZIONE EQUAZIONI COMPLETE
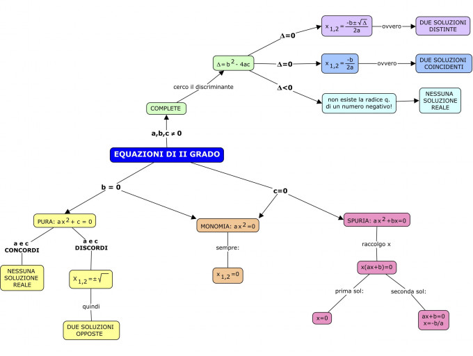
MAPPA CONCETTUALE ED ESERCIZI
Learning
Discussion
MODULE
All modules
MAPPA CONCETTUALE ED ESERCIZI
Delete
Drag
EQUAZIONI DI II GRADO INCOMPLETE
EQUAZIONI DI II GRADO INCOMPLETE
Delete
Drag
Delete
Drag
EQUAZIONI DI II GRADO COMPLETE
EQUAZIONI DI II GRADO COMPLETE
Delete
Drag
Delete
Drag