Toggle navigation
Menu
Classmill
Daniele
Irlanda
Login
Sign Up
Irlanda
L'Irlanda
Confini e dati principali
Il mito dei Celti
di Alessandro Mancini
La musica irlandese
di Bruno Paulis
Il calcio gaelico
di Stefano Locci
I piatti tradizionali
di Federico Tesio
Learning
Discussion
MODULE
All modules
Il mito dei Celti
I CELTI
I CELTI
Video
Title
Description
Duration
(m)
-
+
Update
Delete
Drag
Delete
Drag
Il ciclo mitologico
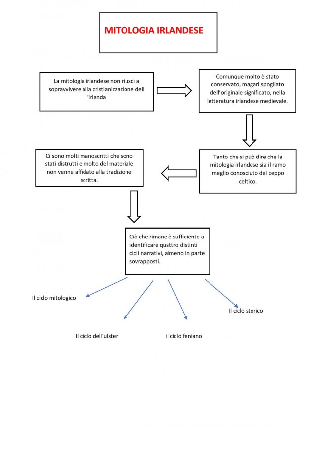
Mappa concettuale
Il ciclo mitologico
Delete
Drag
Next: La musica irlandese