Toggle navigation
Menu
Classmill
Оксана
5 клас
Login
Sign Up
5 клас
Множення і ділення десяткових дробів (13.03.20)
Ділення десяткового дробу на натуральне число (16.03.20; 17.03.20; 18.03.20)
Розв'язування задач на всі дії з десятковими дробами (03.04.20)
Розв'язування задач на всі дії з десятковими дробами (06.04.20; 07.04.20; 08.04.20)
Контрольна робота №9 (10.04.20)
Ділення на десятковий дріб (20.03.20; 30.03.20; 31.03.20; 01.04.20)
Аналіз контрольної роботи. Середнє арифметичне. (13.04.20; 14.04.20)
Середнє значення величини. Розв'язування задач. (15.04.20; 17.04.20; 21.04.20)
Понятття відсотка. (22.04.20; 24.04.20)
Знаходження відсотка від числа. (28.04.20; 29.04.20;04.05.20 )
Середнє арифметичне. Відсотки
Знаходження числа за його відсотком (05.05.20; 06.05.20; 08.05.20)
Середнє арифметичне. Відсотки
Розвязування задач на відсотки. (12.05.20; 13.05.20; 15.05.20)
Середнє арифметичне. Відсотки
Розв'язування задач. Контрольна робота. (18.05.20; 19.05.20)
Середнє арифметичне. Відсотки
Аналіз контрольної роботи. Повторення. Розвязування задач та вправ на повторення (20.05.20; 22.05.20; 25.05.20; 26.05.20)
Річна контрольна робота (27.05.20)
Аналіз контрольної роботи. Розвязування вправ на повторення. (29.05.20)
Learning
Discussion
MODULE
All modules
Річна контрольна робота (27.05.20)
Delete
Drag
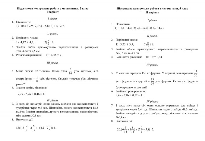
Виконати контрольну роботу, варіант на вибір
Виконати контрольну роботу, варіант на вибір
Delete
Drag
Next: Аналіз контрольної роботи. Розвязування вправ на повторення. (29.05.20)